Kenniscentrum
Kennis en Makita
Voor goed gebruik van gereedschap en accessoires/verbruiksartikelen is kennis van groot belang. Makita heeft veel kennis in huis, en daar heb jij toegang toe. Want bij Makita delen we graag onze kennis. Dat doen we op heel veel manieren. Hieronder vind je een overzicht van alle bronnen die je kunt raadplegen als je meer over Makita en onze producten wil weten.
Accu platformen
Makita heeft diverse accu platformen. Klik hieronder op een van de platformen voor een overzicht van machines en accessoires die binnen dit platform zitten. Zo kun je gemakkelijk zien op welke producten jouw accu past.
Tip: Berg de accu nooit leeg op. Regelmatig op- en ontladen verlengt de levensduur van de accu. Lees hier alle tips.
Technologieën
Technologie; de leer van de fabricagemethoden. De Japanse cultuur wordt gekenmerkt door een continue streven naar beter en efficiënter. De 500 ingenieurs van Makita zijn dag in dag uit bezig, om met innovaties en vernieuwing de kwaliteit van de Makita producten nog verder te verbeteren. In 'Makita technologieën' worden diverse technologische hoogstandjes toegelicht. Niet alleen de technologieën die aanwezig zijn in de machines worden besproken, maar ook die in de accessoires.
Algemene kennis
Wat betekenen nu al die termen en technische gegevens die bij een machine vermeld staan? Volt en Ampère-uur bij accumachines? Past een accu op een machine van een ongelijke voltage? Antwoorden op deze en soortgelijke vragen kun je terugvinden in ons kenniscentrum. Met behulp van deze kennis kan het gemakkelijker worden om de juiste machine te kiezen. Klik hieronder op het onderwerp waar je meer van wilt weten. Voor overige onderwerpen, raadpleeg het menustructuur links.
Veilig en gezond
Als gebruiker van elektrisch gereedschap loopt u aan tegen de nodige voorschriften, en wordt u daar ook op gecontroleerd. De veelgehoorde klacht is dat de regels niet altijd duidelijk zijn. Waar moet u nu precies aan voldoen? Bij gereedschap heeft u nu eenmaal te maken met stof, trillingen en geluid, die elk hun gevolgen kunnen hebben voor uw gezondheid. In dit hoofdstuk staan naast de voorschriften, ook oplossingen die Makita er tegen ontwikkelt heeft en wat u er aan kan doen om de gevolgen te minimaliseren en daardoor veiliger en gezonder uw beroep uit te kunnen oefenen.
Bron
Inspectie SZW
De Inspectie SZW is een handhavings- en uitvoeringsorganisatie van het ministerie van Sociale Zaken en Werkgelegenheid (SZW). Zij ziet er op toe dat werkgevers en werknemers zich houden aan de wetten en regels op het gebied van de arbeid. De Arbeidsinspectie controleert de naleving hiervan via inspecties in diverse bedrijfstakken. Het accent ligt daarbij op branches waar de meeste misstanden worden verwacht.
De Arbeidsinspectie kan:
- Een waarschuwing geven.
- Een eis stellen tot naleving van de wet.
- Een boete(rapport) opmaken.
- Een werk stilleggen in geval van ernstig gevaar.
- Een proces-verbaal opmaken (in gevallen van ‘recidive’, het overtreden van verbodsbepalingen, of het niet naleven van een bevel tot stillegging van de werkzaamheden).
Arbobesluit
Onderdeel van de arbo regelgeving in Nederland, bevat concrete bepalingen, ingedeeld naar onderwerp. Alle verboden, voorschriften en uitzonderingen zijn per onderwerp gegroepeerd. Voor jongeren tot 18 jaar zijn specifieke voorschriften opgenomen.
Arbouw
Arbouw is door werknemers- en werkgeversorganisaties opgericht met als doel de gezondheid, veiligheid en duurzame inzetbaarheid in de bouwnijverheid te bevorderen, en het ziekteverzuim te verminderen.
Op www.arbouw.nl staat informatie hierover voor werknemers, werkgevers en arbodienstverleners.
Arbowet
In de Arbowet staan vooral algemene bepalingen over het arbobeleid in een bedrijf: beleidsuitgangspunten, risico-inventarisatie en –evaluatie, ondersteuning door deskundige diensten, toezicht en handhaving Arbeidsinspectie.
De wet legt jongeren tot 18 jaar extra beperkingen op bij werkzaamheden die specifieke gevaren met zich meebrengen. Zoals het werken met gevaarlijke stoffen en speciaal gereedschap en machines, maar ook geluidsoverlast en trillingen.
Risico-inventarisatie -evaluatie (RI&E)
Ieder bedrijf met personeel is volgens de Arbowet verplicht een schriftelijke inventarisatie en evaluatie te maken van de gezondheids- en veiligheidsrisico’s van de projecten. Deze risico-inventarisatie -evaluatie, kortweg RI&E, moet goedgekeurd worden door een gecertificeerde arbodienst en moet compleet en actueel zijn.
Een RI&E bestaat uit twee onderdelen: een lijst met alle risico’s in een bedrijf en een plan voor het oplossen ervan.
V&G-plan
Naast een RI&E geldt voor de bouw dat een opdrachtgever van een groot of risicovol project ook een Veiligheids- en Gezondheidsplan (V&G-plan) moet hebben. Dit is bepaald in het Arbobesluit afdeling Bouwproces en geldt voor zowel de ontwerp- als de uitvoeringsfase. In het V&G-plan staan de coördinatie- en samenwerkingsafspraken, ook ten aanzien van arbeidsrisico’s en het werken met gevaarlijke stoffen. Met de opstelling van het plan wordt al in de ontwerpfase begonnen. Het plan maakt deel uit van de aanbestedingsstukken. Tijdens de uitvoeringsfase wordt het plan aangevuld en zonodig aan de actuele situatie aangepast.
Relevante websites
Algemeen:
http://www.stofvrijwerken.tno.nl
http://www.inspectieszw.nl/
http://www.arbouw.nl/
http://www.hoortest.nl/
http://www.nen.nl/
http://www.rie.nl/
http://www.szw.nl/
Leveranciers PBM´s:
http://www.3m.com/
http://www.draeger.nl/
Makita College
Op een makkelijke en plezierige manier kennis opdoen.
Vakkundig samengesteld met onze partners Online Academie en Opschudders, specialisten in online leren.
Bekijk hier de introductie video.
Ga naar makitacollege.com en registreer je vandaag nog voor een login.
Meld je hier aan: Makita College e-learning
Of klik op de rode afbeelding hierboven.
Alle Makita kennis op gebied van accessoires en verbruiksartikelen samengebracht in 14 kennismodules. Per productcategorie één. Voor eindgebruikers en dealers toegankelijk. Gemaakt voor beginner én meer ervaren vakman.
✔ Alles wat je wil weten over accessoires.
✔ Makkelijk en plezierig leren.
✔ Makita kennis, jouw kennis.
Vragen?
Telefoon: 040 - 206 4050
E-mail: college@makita.nl
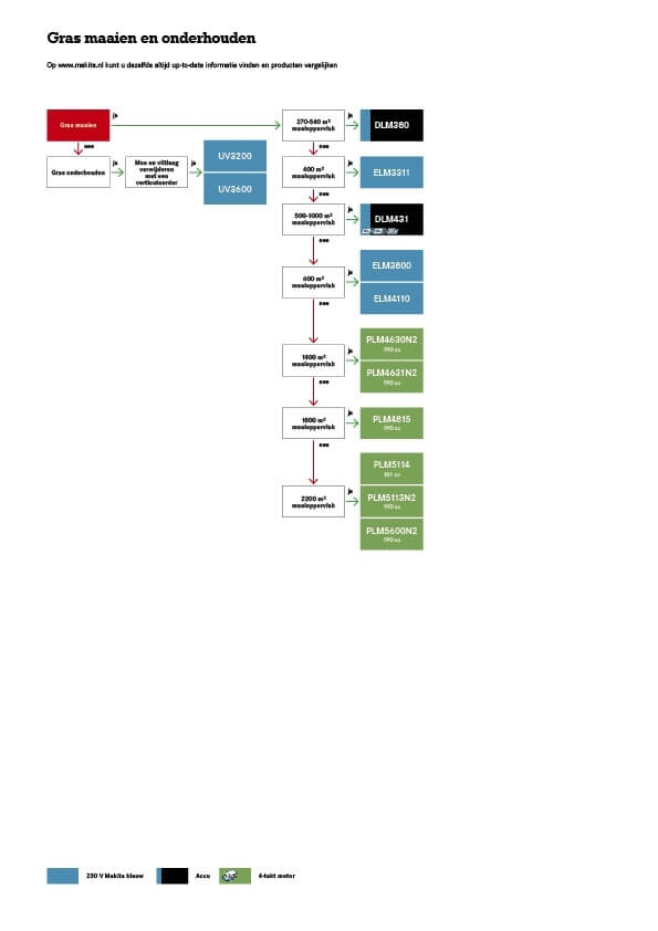
Keuzeschema's
Hier vind je een overzicht van al onze keuzeschema's. Klik op de afbeelding van het keuzeschema waar je graag gebruik van wilt maken. Je kunt deze dan vervolgens downloaden in pdf en bekijken of printen. Om snel bij het juiste keuzeschema te komen kun je hieronder in het menu klikken op het hoofdonderwerp.
Tip van Ike: Swipe naar links voor de rest van de informatie, wanneer je het op jouw mobiel bekijkt.
Bevestigen |
Boren en breken |
(Door)slijpen, afbramen en schuren |
Zagen |
Knippen |
Schaven |
Frezen |
Maaien en trimmen |
Diversen |
Kenniscentrum Eindhoven
Bekijk én test ons hele assortiment. Machines en accessoires/verbruiksartikelen.
Makita is uitsluitend verkrijgbaar via dealers. Daar kun je een deel van ons assortiment vinden. In Eindhoven en Woerden hebben we ons hele assortiment gereedschap, tuin- en schoonmaakmachines én het verrassend brede assortiment accessoires en verbruiksartikelen overzichtelijk gepresenteerd. Daar kunnen onze Adviseurs je laten zien wat we hebben, en je kunt producten testen. Zo kunnen zakelijke gebruikers op basis van de beste kennis en advies hun keuze maken.
De Kenniscentra zijn niet toegankelijk voor publiek en alleen op afspraak geopend.
Bij beide Kenniscentra bevindt zich ook een Reparatiecentrum waar dealers uit de regio reparaties kunnen afgeven. (In Woerden worden geen brandstofmachines gerepareerd.)
Afspraak maken? Stuur een email naar adviseur@makita.nl

Makita Kennis en Reparatiecentrum Woerden
Bekijk én test ons hele assortiment. Machines en accessoires/verbruiksartikelen.
Makita is uitsluitend verkrijgbaar via dealers. Daar kun je een deel van ons assortiment vinden. In Eindhoven en Woerden hebben we ons hele assortiment gereedschap, tuin- en schoonmaakmachines én het verrassend brede assortiment accessoires en verbruiksartikelen overzichtelijk gepresenteerd. Daar kunnen onze Adviseurs je laten zien wat we hebben, en je kunt producten testen. Zo kunnen zakelijke gebruikers op basis van de beste kennis en advies hun keuze maken.
De Kenniscentra zijn niet toegankelijk voor publiek en alleen op afspraak geopend.
Bij beide Kenniscentra bevindt zich ook een Reparatiecentrum waar dealers uit de regio reparaties kunnen afgeven. (In Woerden worden geen brandstofmachines gerepareerd.)
Afspraak maken? Stuur een email naar adviseur@makita.nl

Trainingscentrum Eindhoven
Kennis is macht, trainen de weg er naar toe.
Je kennis van machines, accessoires en verbruiksartikelen naar een hoger niveau tillen door een training bij te wonen? Onze Adviseurs kunnen dat op aanvraag verzorgen. Maak een afspraak met een van de Adviseurs.
.jpg)
Klantenservice
Medewerkers met kennis van zaken
Wij vinden een goede afdeling Klantenservice een onmisbaar element in de relatie met onze klanten. Je kunt er terecht met vragen over producten en toepassingen.
Telefoon: 040 - 206 4064
E-mail: verkoop@makita.nl
Openingstijden Makita Klantenservice
| Maandag: | 08:30 – 17:00 |
| Dinsdag: | 08:30 – 17:00 |
| Woensdag: | 08:30 – 17:00 |
| Donderdag: | 08:30 – 17:00 |
| Vrijdag: | 08:30 – 16:00 |
| Zaterdag: | Gesloten |
| Zondag: | Gesloten |
Schoonmaak
Waarom Makita in de schoonmaak
Bouwvakkers en schoonmakers zullen het over één ding snel eens zijn: snoeren zijn onhandig. Ze zijn altijd te kort, zitten enorm in de weg of zijn domweg minder veilig. Bouwvakkers zijn inmiddels massaal overgestapt naar accugereedschap. Veelal van Makita. Want de accu’s van Makita leveren de kracht en het uithoudingsvermogen waar de professional om vraagt. In combinatie met de snellader zijn die accu’s doorgaans sneller vol dan leeg.

Bewezen accutechnologie nu toegepast op stofzuigers
Voor de schoonmaker heeft Makita een serie accuzuigers ontwikkeld. Gebruikmakend van dezelfde accu die miljoenen vakmannen wereldwijd grondig hebben getest en goedbevonden. Zo is dankzij toepassing van twee stuks LXT 18 V accu een unieke rugstofzuiger gemaakt. Die zoveel kracht heeft dat TNO ‘m gecertificeerd heeft. Die minder dan 4,5 kg weegt en comfortabel op de rug hangt. Die op één lading langer meegaat dan de tijd die nodig is om een tweede paar accu’s op te laden, en waarmee je dus kunt blijven doorwerken. Die het overbodig maakt om steeds te zoeken of terug te gaan naar een stopcontact, waardoor er zoveel tijd wordt bespaard dat de investering snel wordt terugverdiend. En die ook nog eens zeer gunstig geprijsd is omdat Makita nou eenmaal zoveel accu’s en laders maakt.
Voor alle ruimtes zonder stroompunten
De steelstofzuiger, robotveger en hybride stofzuiger maken de serie compleet. Ook hier: dezelfde accu en optimale bewegingsvrijheid. Dus voor schoonmakers van treinen, trams, bioscoop- en concertzalen, cruiseschepen, ziekenhuizen, liften en trappenhuizen, winkelcentra en verzorgingshuizen, magazijnen en kantoren, overal waar mensen werken met een hekel aan lastige snoeren, heeft Makita een handige stofzuiger. Op accu.
Makita MT
De kracht van eenvoud.
Wat is Makita MT?
Makita MT is een uitgebreide productlijn, bedoeld voor vakmensen die gewoon goed gereedschap nodig hebben. Zonder toeters en bellen, geen extra lamp, technologieën en innovaties. Voor de momenten en toepassingen dat 'gewoon goed' genoeg is en je een gunstige prijs wilt hebben. Deze lijn is voor iedereen die gelooft in de kracht van eenvoud, die houdt van helder en overzichtelijk. De machines zijn geschikt voor regelmatig, professioneel gebruik. Verwacht van Makita MT de adequate kwaliteit die gewend bent van Makita, alleen dan zonder het professionele prijskaartje. Gewoon goede, solide en betrouwbare machines om je klus te klaren.
Index materialen die te bewerken zijn met onze verbruiksartikelen
Er zijn ontzettend veel materialen die je met onze verbruiksartikelen kunt bewerken. Die vindt je terug op verpakkingen van verbruiksartikelen in de vorm van een logo, of in de catalogus en natuurlijk op onze website. Maar omgekeerd is ook mogelijk.
Hieronder zie je een overzicht van allerlei materialen herkenbaar middels logo of tekst. Als je daarop klikt krijg je een overzicht van alle verbruiksartikelen waarmee je dat materiaal kunt zagen, schuren, slijpen, frezen etc... Vervolgens kies je het verbruiksartikel naar jouw keuze en kom je op de productpagina van dat product. Daar vindt je dan weer informatie zoals technische gegevens of op welke machine dit verbruiksartikel past.

.png)












slijpen,_afbramen_en_schuren.jpg)
slijpen,_afbramen_en_schuren_met_een_accu_haakse_slijper.jpg)
.jpg)
.jpg)










.jpg)

















.jpg)
_(1).jpg)
.jpg)
.jpg)
.jpg)
.jpg)
